锐丰音响山东运营中心
全国咨询热线
13051302429
关注我们
网站首页
关于锐丰
产品中心
解决方案
成功案例
新闻中心
资质荣誉
联系我们
合作伙伴
解决方案
您的位置:
首页
>>
解决方案
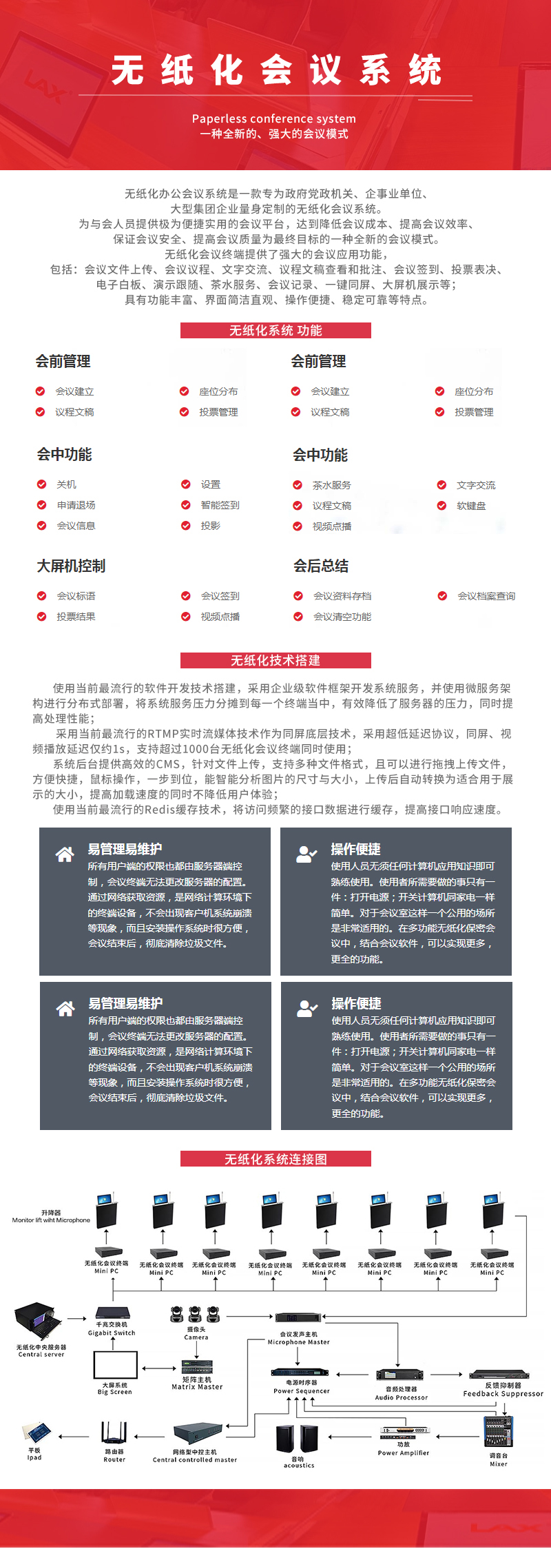
无纸化会议系统
发表时间:2023-11-20 17:07:25
上一篇:
宴会厅扩声解决方案
下一篇:
无线便携录播解决方案
行业热门
LAX以创新科技助力十五运会开幕式精彩呈现
2025-11-20